Lỗi Bambu Lab A1 không lên nguồn là một trong những sự cố phổ biến liên quan đến hệ thống điện của máy in 3D. Tình trạng này có thể xuất phát từ nhiều nguyên nhân như nguồn điện, bo mạch, cầu chì hoặc các linh kiện liên quan.
Bài viết này 3D THINKING sẽ hướng dẫn bạn cách kiểm tra và xử lý các lỗi mạch điện trên máy in Bambu Lab A1 một cách chi tiết và an toàn.
Khi nào cần xử lý lỗi Bambu Lab A1 không lên nguồn?
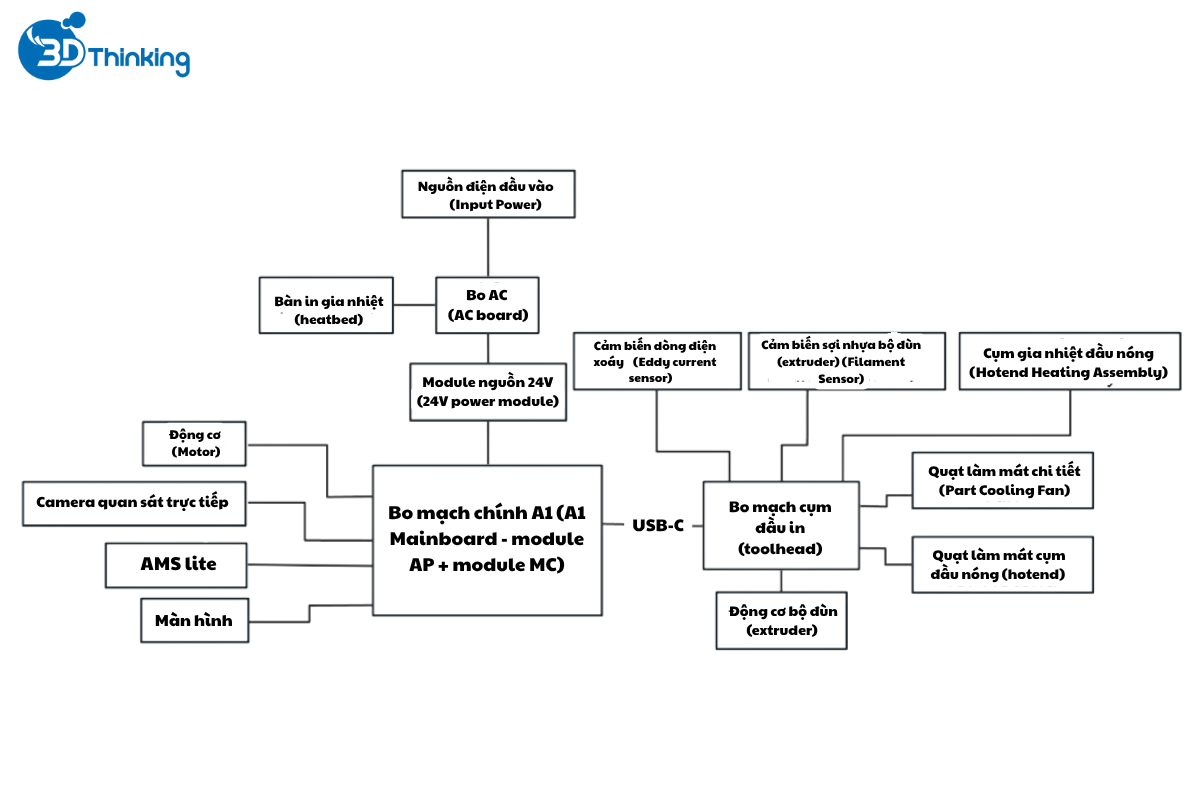
Tài liệu này áp dụng khi máy in gặp các vấn đề liên quan đến:
- Bo mạch chính (MC)
- Bo mạch đầu in (TH – Toolhead)
- Động cơ bước (Stepper Motor)
- Hệ thống nguồn điện
Các dấu hiệu thường gặp:
- Đèn nguồn vẫn sáng nhưng màn hình không hiển thị
- Bambu Lab A1 không lên nguồn, tất cả đèn đều tắt sau khi bật
Trạng thái hoạt động bình thường của máy
Trước khi sửa lỗi Bambu Lab A1 không lên nguồn, bạn cần nắm rõ trạng thái chuẩn:
- Đèn bo TH: sáng xanh liên tục

- Đèn MC: nhấp nháy mỗi 5 giây

- Đèn AP: nhấp nháy mỗi giây

- Đèn HMS: sáng

Nếu có lỗi HMS:
- Nhấp nháy nhanh → có lỗi
- Nhấp nháy chậm → màn hình chưa hiển thị
- Sáng liên tục → hoạt động bình thường
Khi gặp tình trạng Bambu Lab A1 không lên nguồn, cần tuân thủ các lưu ý an toàn dưới đây trước khi tiến hành kiểm tra hoặc thao tác với máy:
- Luôn tắt nguồn và rút điện trước khi thao tác để đảm bảo an toàn và tránh nguy cơ điện giật.
- Tránh chập mạch khi tháo/lắp cáp, đặc biệt là các cáp kết nối mainboard, màn hình và nguồn.
- Kiểm tra nhiệt độ hotend và heatbed trước khi chạm vào, vì các bộ phận này có thể vẫn còn nóng sau khi sử dụng.
- Sử dụng găng tay chịu nhiệt nếu cần để tránh bỏng hoặc chấn thương khi kiểm tra các bộ phận của máy.
Việc tuân thủ các hướng dẫn trên sẽ giúp quá trình kiểm tra lỗi Bambu Lab A1 không lên nguồn diễn ra an toàn và hạn chế rủi ro cho người sử dụng cũng như thiết bị.
Dụng cụ cần thiết
- Lục giác H2.0
- Lục giác H1.5
- Tua vít bake PH2
- Nhíp
- Đồng hồ vạn năng (không bắt buộc)
Cách xử lý lỗi Bambu Lab A1 không lên nguồn
1. Đèn nguồn bình thường nhưng màn hình không sáng
Hiện tượng
Sau khi kết nối dây nguồn và bật máy, mặc dù đèn báo nguồn phía sau vẫn sáng, nhưng màn hình máy in không hiển thị.
![]() | ![]() |
Bambu Lab A1 không lên nguồn – Gợi ý xử lý
Nguyên tắc kiểm tra:
Nguyên tắc của phương pháp xử lý là: nếu sau khi ngắt kết nối một đầu nối cụ thể mà các đèn báo của các mạch còn lại trở về trạng thái bình thường, thì mô-đun kết nối với cổng đó chính là nguyên nhân gây lỗi.
Cách thực hiện:
- Tắt nguồn máy và rút dây điện trước khi thao tác.
- Lần lượt ngắt từng đầu nối (cáp) của các mô-đun đang kết nối với bo mạch.
- Sau mỗi lần ngắt, cấp nguồn lại để quan sát trạng thái đèn báo trên các mạch.
- Nếu các đèn báo trở về trạng thái hoạt động bình thường sau khi ngắt một cổng cụ thể, mô-đun đang kết nối với cổng đó có khả năng là nguyên nhân gây lỗi.
- Tiến hành kiểm tra chi tiết mô-đun đó hoặc thay thế nếu cần thiết.
Phương pháp này giúp khoanh vùng nhanh nguyên nhân khi Bambu Lab A1 không lên nguồn, đặc biệt trong trường hợp lỗi xuất phát từ một mô-đun hoặc linh kiện bị chập.
Nguyên nhân và cách xử lý
1. Lỗi màn hình
Khi gặp tình trạng Bambu Lab A1 không lên nguồn nhưng màn hình không hiển thị, hãy quan sát nếu bo mạch chính AP\MC, bo mạch cụm đầu in (toolhead) và tín hiệu đèn HMS vẫn hoạt động bình thường, thì có thể xác định lỗi đến từ màn hình hoặc cáp kết nối màn hình.
- Tháo và cắm lại cáp màn hình để kiểm tra xem cáp có bị hỏng hay không.
- Nhẹ nhàng nâng chốt nhựa màu đen trên bo mạch chính, nới lỏng cáp dẹt (ribbon cable) của màn hình, rút ra khỏi bo mạch rồi cắm lại vào khe và ấn chốt nhựa đen cố định chắc chắn; sau đó bật lại nguồn để kiểm tra màn hình có sáng bình thường không.
- Nếu màn hình vẫn bất thường, cần thay thế cụm màn hình.
2. Lỗi thẻ MicroSD
Dấu hiệu: màn hình đen, đèn AP không sáng.
- Tắt nguồn máy in và tháo thẻ MicroSD.
- Khởi động lại máy, nếu máy hoạt động bình thường thì bạn nên thay thẻ.
3. Điện áp đầu ra của module nguồn 24V bất thường
Trong trường hợp Bambu Lab A1 không lên nguồn, cần kiểm tra module nguồn 24V, vì đây là bộ phận cấp điện cho toàn bộ hệ thống của máy. Nếu nguồn gặp lỗi hoặc điện áp không ổn định, máy có thể không khởi động, khởi động thất bại hoặc hoạt động chập chờn.
Cách kiểm tra:
- Quan sát đèn module nguồn (phải sáng xanh)
- Kiểm tra điện áp đầu ra 24V
- Tháo dây tải để test nguồn độc lập
Nếu nguồn lỗi, bạn cần thay bộ nguồn
![]() | ![]() |
- Có thể thử nới lỏng ốc #1 và #2 như hình dưới để tháo dây nguồn của bo mạch chính. Lúc này module nguồn không bị ảnh hưởng bởi tải bên ngoài. Bật nguồn cấp điện cho đầu nối, nếu đèn báo vẫn bất thường thì có thể kết luận module nguồn bị lỗi.
- Sau khi tháo dây nguồn bo mạch chính, nếu đèn báo nguồn trở lại bình thường và có đầu ra 24V, thì có thể bo mạch chính hoặc một số bo mạch phía sau đang bị chập, cần tiếp tục kiểm tra chi tiết.
![]() | ![]() |
4. Các bo mạch khác bất thường khi module nguồn 24V hoạt động bình thường
Nguồn 24V của các bo mạch trong máy in được kết nối nối tiếp. Nếu xảy ra chập mạch ở bất kỳ bo mạch nào (như bo mạch chính hoặc bo mạch cụm đầu in (toolhead)) hoặc các linh kiện trên mạch (như quạt, bộ gia nhiệt, động cơ), thì toàn bộ hệ thống 24V có thể bị chập.

Nếu đã xác nhận module nguồn hoạt động bình thường, thì lỗi có thể nằm ở một trong các bo mạch (khả năng cao là bo mạch chính hoặc bo mạch cụm đầu in (toolhead)), hoặc một số linh kiện trên các bo mạch này (ít khả năng hơn như quạt, bộ gia nhiệt, động cơ) bị chập 24V, gây ảnh hưởng đến toàn hệ thống. Khi đó cần tiếp tục kiểm tra chi tiết.

- Sau khi tháo vỏ đáy, khi các cáp của bo TH, động cơ trục X, động cơ trục Z và cáp dẹt (ribbon cable) của camera đã được tháo, có thể bật nguồn để kiểm tra tín hiệu đèn trên bo mạch chính có hoạt động bình thường hay không. Nếu vẫn không bình thường, tiếp tục tháo thêm cáp động cơ trục Y, AMS lite, bo AC và cáp màn hình, sau đó bật nguồn lại.
Nếu bo mạch chính hoạt động bình thường, sau khi bật máy, ba đèn báo trên bo mạch sẽ hiển thị như sau:
- HMS (trắng): đèn HMS nhấp nháy chậm ở phía bên kia bo mạch;
- AP (xanh): nhấp nháy mỗi giây;
- MC (xanh): nhấp nháy mỗi 5 giây;
![]() | ![]() |
- Sau đó kết nối lại các cáp theo từng bước. Nếu khi cắm một cáp nào đó mà tín hiệu đèn trên bo mạch chính tắt, có thể xác định lỗi nằm ở nhánh đó và tiến hành kiểm tra hoặc thay thế linh kiện liên quan.
- Nếu sau khi tháo toàn bộ cáp khỏi bo mạch chính mà tín hiệu đèn vẫn không hoạt động bình thường, có thể kết luận bo mạch chính bị lỗi.
2. Tất cả đèn báo đều tắt sau khi bật nguồn
Hiện tượng
Sau khi cấp nguồn và bật công tắc phía sau máy in, tất cả các đèn báo đều không sáng.
![]() | ![]() |
Nguyên nhân và cách xử lý
1. Cầu chì bị cháy
Dấu hiệu: dây bên trong cầu chì bị đứt.
Cách xử lý:
- Mở hộp cầu chì
- Kiểm tra và thay cầu chì mới
![]() | ![]() |
2. Công tắc nguồn bị hỏng
Trường hợp này thường do tiếp xúc kém hoặc lò xo bị ăn mòn.
- Tháo 6 ốc ở vỏ đáy, mở vỏ và kiểm tra xem các dây phía sau có bị lỏng hay không, đồng thời kiểm tra tình trạng lò xo.
![]() | ![]() |
Nếu dây nối bình thường và lò xo đầu cực không bị ăn mòn, có thể công tắc bị lỗi bên trong. Khi đó, khuyến nghị bạn nên thay thế cụm công tắc nguồn.
Nếu bạn có đồng hồ vạn năng, có thể đo xem tại đầu cực #4 và #5 của module nguồn có điện áp AC đầu vào hay không để xác nhận thêm. Điện áp đầu vào bình thường nằm trong khoảng 100 – 240V.
- #5 (L): dây nóng (live wire)
- #4 (N): dây trung tính (neutral wire)
Quy trình kiểm tra nhanh lỗi Bambu Lab A1 không nguồn
- Kiểm tra ổ điện & dây nguồn
- Kiểm tra cầu chì
- Kiểm tra công tắc nguồn
- Kiểm tra module nguồn 24V
- Kiểm tra bo mạch chính
- Kiểm tra từng linh kiện (motor, quạt, toolhead).
Lĩnh vực hoạt động chính của 3D Thinking:
- Máy In 3D: Đại lý chính thức các thương hiệu công nghệ uy tín, hỗ trợ lắp đặt chuyển giao công nghệ toàn diện.
- Máy Quét 3D: Cung cấp thiết bị quét 3D phục vụ số hóa vật thể, đo kiểm kích thước, hỗ trợ thiết kế ngược.
- Máy Khắc Laser: Cung cấp giải pháp máy khắc – cắt laser, cá nhân hóa sản phẩm, quảng cáo, giáo dục và sản xuất, với độ chính xác cao và đa dạng vật liệu.
- Dịch Vụ In 3D: Cung cấp đa dạng công nghệ in 3D như FDM, SLA, SLS, hỗ trợ từ nguyên mẫu sản xuất hàng loạt.
- Dịch Vụ Quét 3D: Chính Xác Ca Số hóa vật thể, đo kiểm kích thước, phục vụ thiết kế ngược.
- Dịch Vụ Thiết kế Sản Phẩm: Thiết kế kỹ thuật, tạo mẫu ý tưởng, dựng hình sản phẩm chi tiết phục vụ sản xuất và nghiên cứu phát triển.
Liên hệ fanpage 3D Thinking để được tư vấn kỹ thuật chi tiết và định hướng giải pháp in 3D phù hợp nhất cho bạn.
Xem thêm các video chia sẻ kiến thức in 3D tại kênh YouTube Kỹ Sư Tháiđể được tư vấn kỹ thuật chi tiết và định hướng giải pháp in 3D phù hợp nhất cho bạn.
























































































